1. Joodle
标语:把多年的回忆化作个人涂鸦
介绍:用简单的日常涂鸦捕捉生活中转瞬即逝的瞬间。无需任何艺术技能——只需画出你最在意的东西。Joodle将你的日常思绪转化为一个生动的视觉时间线,并通过小工具将你的记忆直接带到手机主屏幕上。iCloud可以安全地在你的所有设备间同步。你可以倒计时重要的日子,探索实验性功能,发现新的反思方式。慢慢地,普通的日子就会变成一本非凡的视觉日记。你的故事,逐一涂鸦。
产品网站: 立即访问
Product Hunt: View on Product Hunt

关键词:Joodle, 个人涂鸦, 记忆, 生活瞬间, 简单涂鸦, 无需艺术技能, 视觉时间轴, 小部件, 家庭屏幕, iCloud同步,
票数: 🔺369
是否精选:是
发布时间:2026年01月04日 PM04:01 (北京时间)
2. Scaloom AI
标语:Reddit营销简易工具
介绍:Scaloom 是一款基于人工智能的 Reddit 营销工具,旨在帮助创始人以安全的方式进行推广,首先建立信任。它通过自然的互动来提升 Reddit 账号的活跃度,以获取声望和可信度。接着,Scaloom 帮助用户寻找合适的子版块,创建以价值为先的帖子,自动回复评论,并管理营销活动。没有垃圾信息,没有封禁,真正做到正确的 Reddit 营销。
产品网站: 立即访问
Product Hunt: View on Product Hunt

关键词:Scaloom AI, Reddit营销工具, AI驱动, 创始人推广, 建立信任, 自然互动, 增加Karma, 增强可信度, 寻找子版块, 创建有价值的
票数: 🔺310
是否精选:是
发布时间:2026年01月04日 PM04:01 (北京时间)
3. Nutgrafe
标语:新闻,简化到最重要的内容。
介绍:“Nutgraf”是新闻报道中用来说明文章主题和重要性的段落。Nutgrafe为每篇文章提供这样的概述。我们的人工智能会阅读全球顶级新闻网站、博客和出版物中的每一篇文章,并将每个故事的核心内容总结为不超过400个字符的简洁摘要,呈现在一个熟悉的动态消息流中(大约是2015年的样式)。你可以展开任何帖子以获取关键要点和背景信息,或点击原始来源以了解更多内容。
产品网站: 立即访问
Product Hunt: View on Product Hunt

关键词:Nutgrafe, 新闻摘要, 核心内容, AI技术, 文章总结, 新闻网站, 博客, 重要信息, 信息提取, 文章要点, 便捷阅读, 资讯聚合, 新闻推
票数: 🔺235
是否精选:是
发布时间:2026年01月04日 PM04:01 (北京时间)
4. Everyessay
标语:AI 论文,基于成功的人类简报进行训练。
介绍:EveryEssay 并不是靠猜测来训练的,而是基于那些已经获得成功的人们的经验。它不是通过推测评审者想要什么来生成内容,而是学习真实的成功申请文、录取通知书和经过验证的评估标准。没有来源就没有输出,这个 AI 在足够多的人类验证的成功案例解锁之前是无法使用的。你得到的不是模板或华丽的空洞内容,而是那些成功申请背后的具体逻辑。这不是让 AI 为你写作,而是有人类证明支持的 AI。
产品网站: 立即访问
Product Hunt: View on Product Hunt

关键词:Everyessay, AI论文, 人工智能, 论文写作, 申请文书, 成功案例, 毕业生论文, 接受信, 评估标准, 人工验证, 逻辑分析, 实证
票数: 🔺193
是否精选:是
发布时间:2026年01月04日 PM04:01 (北京时间)
5. Veri.im
标语:基于人工智能的检测工具,用于识别网络钓鱼和不安全的网站。
介绍:通过 Veri.im 的人工智能辅助检测,您可以提前获得关于钓鱼邮件、虚假商店和网络诈骗的警报。这个浏览器扩展程序能够实时分析网页,并在您登录、输入支付信息或点击可疑链接之前,提供即时的安全警报。它还支持多种语言,非常方便!
产品网站: 立即访问
Product Hunt: View on Product Hunt

关键词:Veri.im, AI检测, 网络钓鱼, 不安全网站, 早期警报, 骗子邮件, 虚假商店, 在线诈骗, 浏览器扩展, 实时分析, 安全警告,
票数: 🔺34
是否精选:否
发布时间:2026年01月04日 PM04:01 (北京时间)
6. Builders.to
标语:更快发货。一起合作。
介绍:一个仅限会员的启动平台,专为开发者设计。在这里,你可以分享你的项目进展,获取社区的反馈,并找到你的首批用户。这是 Builders.to 社区在 X 平台上的一部分。
产品网站: 立即访问
Product Hunt: View on Product Hunt

关键词:Builders.to, 建设者, 启动平台, 会员专属, 共同合作, 快速发布, 社区反馈, 工作进展, 用户获取, Builders.to社区
票数: 🔺34
是否精选:否
发布时间:2026年01月04日 PM04:01 (北京时间)
7. Elser AI
标语:只需一个提示,几分钟内就能创作出完整的动漫短片!
介绍:Elser AI帮助创作者将想法转化为完整的动漫故事视频。只需输入一个创意,Elser AI就能根据单一提示生成具有一致角色、清晰故事情节和电影风格的长视频。在长视频的测试中,Elser的角色一致性比其他AI视频工具高出30%以上,涵盖超过180个场景。它专为希望创作长篇故事的讲故事者、动画师和创作者而设计,超越了短视频的限制。
产品网站: 立即访问
Product Hunt: View on Product Hunt

关键词:Elser AI, 动漫短片, 创作工具, 视频制作, AI视频工具, 故事视频, 角色一致性, 叙事流畅, 电影风格, 创作者, 动画师,
票数: 🔺32
是否精选:否
发布时间:2026年01月04日 PM04:01 (北京时间)
8. OneURL
标语:一个网址管理所有链接,开源的 Linktree 替代方案。
介绍:创建一个漂亮的个人主页,将您所有重要的链接集中在一个地方。这是一个开源的替代方案,可以替代Linktree。
产品网站: 立即访问
Product Hunt: View on Product Hunt

关键词:OneURL, 个人主页, 链接聚合, 开源, Linktree 替代, 分享链接, 重要链接, 美观设计, 社交媒体链接, 个人资料页面
票数: 🔺20
是否精选:否
发布时间:2026年01月04日 PM04:01 (北京时间)
9. AppStoreReady
标语:自信地发布你的应用程序。
介绍:AppStoreReady帮助独立开发者在几分钟内准备好他们的应用程序上线,而不是花费几周的时间。开发者不再需要在多个工具之间来回切换,处理截图尺寸、ASO关键词、法律文件和上线清单等繁琐工作。AppStoreReady将这些内容整合成一个专注的工作流程——包括截图、设备模型、ASO关键词、隐私政策和条款,以及上线清单,所有这些都已生成并准备好发布。这个工具是由独立开发者为独立开发者而打造的。
产品网站: 立即访问
Product Hunt: View on Product Hunt

关键词:AppStoreReady, 应用发布, 独立开发者, 应用商店, 启动工具, 截图生成, ASO关键词, 隐私政策, 法律文件, 发布清单, 设备模型,
票数: 🔺18
是否精选:否
发布时间:2026年01月04日 PM04:01 (北京时间)
10. Tatva
标语:一个古代印度文本的数字博物馆
介绍:“塔特瓦”项目将古老的印度经典转化为现代化、系统化的数字图书馆。这个平台的名称源自梵语“Tatva”(तत्त्व),意指超越形式的根本真理。它旨在让阅读和探索变得更加清晰、互联和富有意义。项目在精心整理这些经典作品的同时,保留了其哲学和精神深度,帮助读者以更易懂和连贯的方式与这些文本进行互动。
产品网站: 立即访问
Product Hunt: View on Product Hunt

关键词:Tatva, 数字博物馆, 古代印度文献, 数字图书馆, 梵文, 真理, 文本组织, 哲学, 精神深度, 可读性, 探索,
票数: 🔺16
是否精选:否
发布时间:2026年01月04日 PM04:01 (北京时间)
11. Notion Avatar Maker
标语:一款基于人工智能的在线工具,用于制作类似Notion风格的头像。
介绍:一款基于人工智能的在线工具,可以帮助你制作Notion风格的头像。它能将你的照片或创意转化为Notion风格的头像或插图,尽享AI的神奇魔力!
产品网站: 立即访问
Product Hunt: View on Product Hunt

关键词:Notion头像制作器, AI在线工具, Notion风格头像, 照片转头像, 插图制作, AI技术, 创意头像, 在线头像生成器, 头像设计工具, 数字插图
票数: 🔺16
是否精选:否
发布时间:2026年01月04日 PM04:01 (北京时间)
12. Supaleak
标语:快速发货网站的秘密扫描
介绍:Supaleak 是一款实时扫描网站的工具,能够发现暴露的 API 密钥、令牌、JWT、Supabase 密钥以及其他敏感信息,帮助团队在攻击者之前发现这些问题。对于那些快速开发的团队,Supaleak 会检查真实的 JavaScript 文件,验证泄露信息的有效性,并发送警报,让你能在问题进入生产环境之前及时修复。
其主要特点包括:
– 检测 API 密钥、令牌、JWT、Supabase 密钥等敏感数据
– 验证泄露的秘密是否可用
– 定期扫描(每日、每周、定制)
– 新泄露信息的电子邮件警报
– 支持 CSV 导出,便于审计使用
产品网站: 立即访问
Product Hunt: View on Product Hunt

关键词:Supaleak, 密钥扫描, API密钥, 敏感数据, 漏洞检测, JavaScript文件, 安全检测, 监控工具, 漏洞验证, 邮件提醒, 定期扫描, CSV导
票数: 🔺14
是否精选:否
发布时间:2026年01月04日 PM04:01 (北京时间)
13. MailWell
标语:一种更温和的记录方式。电子邮件回复、播客以及洞察分享。
介绍:写日记不应该是一件累人的事。很多日记本都空着,因为看到空白的页面让人感到畏惧。Mailwell 会在你的邮箱里出现,帮助你轻松 journaling。
回复反思:每天的提示只需点击“回复”,没什么复杂的应用程序,轻松无阻。
表达自我:语音备忘录会自动转录并同步,方便快捷。
深度总结:每周的反思信让你看到自己的成长。
小圈子:与一小群私密好友保持一致,互相鼓励。
反思是自我关怀,而不是生产力的技巧。这是一次简单的对话,帮助你建立个人档案。
产品网站: 立即访问
Product Hunt: View on Product Hunt

关键词:MailWell, 日记, 反思, 邮件回复, 个人成长, 声音备忘录, 反思信, 小圈子, 自我关怀, 简单对话, 个人档案, 无
票数: 🔺13
是否精选:否
发布时间:2026年01月04日 PM04:01 (北京时间)
14. ShowMeAQI
标语:看看外面的空气污染究竟是什么样的
介绍:空气质量指数(AQI)并不能真正反映空气的污染程度。ShowMeAQI 将抽象的 AQI 数值转化为可视化的雾霾效果,让你直观地了解自己呼吸的空气质量。它为你的城市提供实时的 AQI 和污染数据,包括天气、湿度、PM2.5、PM10、灰尘、氮等,同时用雾霾的视觉效果来大致呈现现实中的空气状况。需要注意的是,这种雾霾效果只是一个视觉近似,并不是科学上精确的模型。这项工作仍在不断完善中。
产品网站: 立即访问
Product Hunt: View on Product Hunt

关键词:空气质量, 实时AQI, 污染数据, 视觉烟雾, PM2.5, PM10, 城市空气, 湿度, 氮气, 空气污染, 视觉化, 环境监
票数: 🔺12
是否精选:否
发布时间:2026年01月04日 PM04:01 (北京时间)
15. Postloom
标语:利用人工智能,十倍速生成高质量的LinkedIn内容。
介绍:以十倍的速度生成高质量的LinkedIn内容。我们的AI能够理解您的业务,创建专业的帖子,帮助您接触到十倍更多的专业人士。
产品网站: 立即访问
Product Hunt: View on Product Hunt

关键词:Postloom, LinkedIn内容生成, 人工智能, 高效内容创作, 专业帖子, 增加曝光率, 业务理解, 10倍速度, 职业人士, 内容营销
票数: 🔺12
是否精选:否
发布时间:2026年01月04日 PM04:01 (北京时间)
16. Doodleboard
标语:绘图和分享——你的数据始终保留在浏览器中。
介绍:Doodleboard 是一款简约的绘图应用,完全在浏览器中运行。没有服务器、没有账户、没有追踪——你的数据始终保留在你的设备上。你可以绘制矩形、圆形、箭头、自由手绘、文本框和便签。所有内容自动保存到本地存储,并使用 deflate 压缩成 URL 哈希,这样分享你的画布就像复制一个链接一样简单。它是一个单一的 HTML 文件,没有任何依赖,支持离线使用,作为渐进式 Web 应用(PWA)。而且它是完全开源的,你可以在几分钟内审核每一行代码。
产品网站: 立即访问
Product Hunt: View on Product Hunt

关键词:Doodleboard, 画板, 在线绘图, 简约设计, 浏览器应用, 数据隐私, 无需账户, 离线工作, 本地存储, URL分享, 开源软件, 画图工具,
票数: 🔺11
是否精选:否
发布时间:2026年01月04日 PM04:01 (北京时间)
17. Asealo
标语:成交更多交易,快速收款。
介绍:使用人工智能驱动的模板轻松创建专业客户预算,适用于网页开发、自由职业等多个领域。几分钟内即可生成准确的项目估算。
产品网站: 立即访问
Product Hunt: View on Product Hunt

关键词:Asealo, 客户预算, AI模板, 网站开发, 自由职业, 项目估算, 快速付款, 专业预算, 准确估算, 提高成交率
票数: 🔺9
是否精选:否
发布时间:2026年01月04日 PM04:01 (北京时间)
18. SimpleSVGs – Free Online SVG Optimizer
标语:一次性优化多个SVG文件
介绍:在线优化和压缩SVG文件。安全地减小SVG文件大小,同时保持质量不变。100%基于浏览器,保护隐私。
产品网站: 立即访问
Product Hunt: View on Product Hunt

关键词:SimpleSVGs, 免费在线SVG优化器, SVG文件优化, 批量优化SVG, SVG压缩, 在线压缩SVG文件, 减小SVG文件大小, 保持质量, 浏览器基于, 隐私友
票数: 🔺9
是否精选:否
发布时间:2026年01月04日 PM04:01 (北京时间)
19. FoodieLens
标语:餐厅菜单可视化与翻译工具
介绍:你绝对不能在点餐时猜测自己花了多少钱。我最讨厌盲点了。很多餐厅不提供菜品图片,还用一堆华丽的食物词汇,简直让人无从判断自己点的是什么。在国外就更糟糕了,你得拼命翻译那些复杂的食物名称,心里还得默默祈祷结果不会太差。现在,让我给你介绍一下FoodieLens,它的功能包括:- 拍摄菜单照片 – 立刻看到菜品图片 – 菜单翻译 – 还能生成AI图片。
产品网站: 立即访问
Product Hunt: View on Product Hunt

关键词:FoodieLens, 餐厅菜单, 可视化, 翻译器, 菜单翻译, 食物图片, 餐厅体验, AI图像生成, 菜单拍照, 餐饮
票数: 🔺8
是否精选:否
发布时间:2026年01月04日 PM04:01 (北京时间)
20. BoxQR.io
标语:在不打开每个箱子的情况下,了解里面的内容。
介绍:BoxQR把存储变成了一个可搜索的系统。你只需给盒子贴上二维码,扫描一下就能立刻查看里面的内容,轻松找到物品,无需打开任何盒子。你可以通过手机或电脑搜索整个库存,随时更新物品信息,在搬家或季节性储存时保持井井有条。这个系统是为真实家庭设计的,而不是仓库。使用时无需扫描仪、电子表格,也不需要下载任何应用程序。
产品网站: 立即访问
Product Hunt: View on Product Hunt

关键词:BoxQR.io, QR码, 存储管理, 搜索系统, 无需打开, 物品标签, 扫描, 物品查找, 组织, 移动存储, 季节性存储
票数: 🔺8
是否精选:否
发布时间:2026年01月04日 PM04:01 (北京时间)
21. PeakMV
标语:AI音乐视频生成器和音乐转视频API
介绍:PeakMV 只需一键即可生成完整的 AI 音乐视频,无需后期编辑。与那些只能制作短片或需要订阅的 AI 视频工具不同,PeakMV 可以从头到尾生成整部音乐视频,并根据视频的长度和分辨率收取费用(价格在 $3 到 $80 之间)。它会分析你歌曲的歌词、音调、风格和情绪(也可以自定义提示)。你可以通过用户界面使用它,或者集成我们的音乐转视频 API。
产品网站: 立即访问
Product Hunt: View on Product Hunt

关键词:PeakMV, AI音乐视频生成器, 音乐视频API, 一键生成音乐视频, 无需编辑, 整个音乐视频, 收费按视频, 歌词分析, 音调分析, 音乐类型
票数: 🔺8
是否精选:否
发布时间:2026年01月04日 PM04:01 (北京时间)
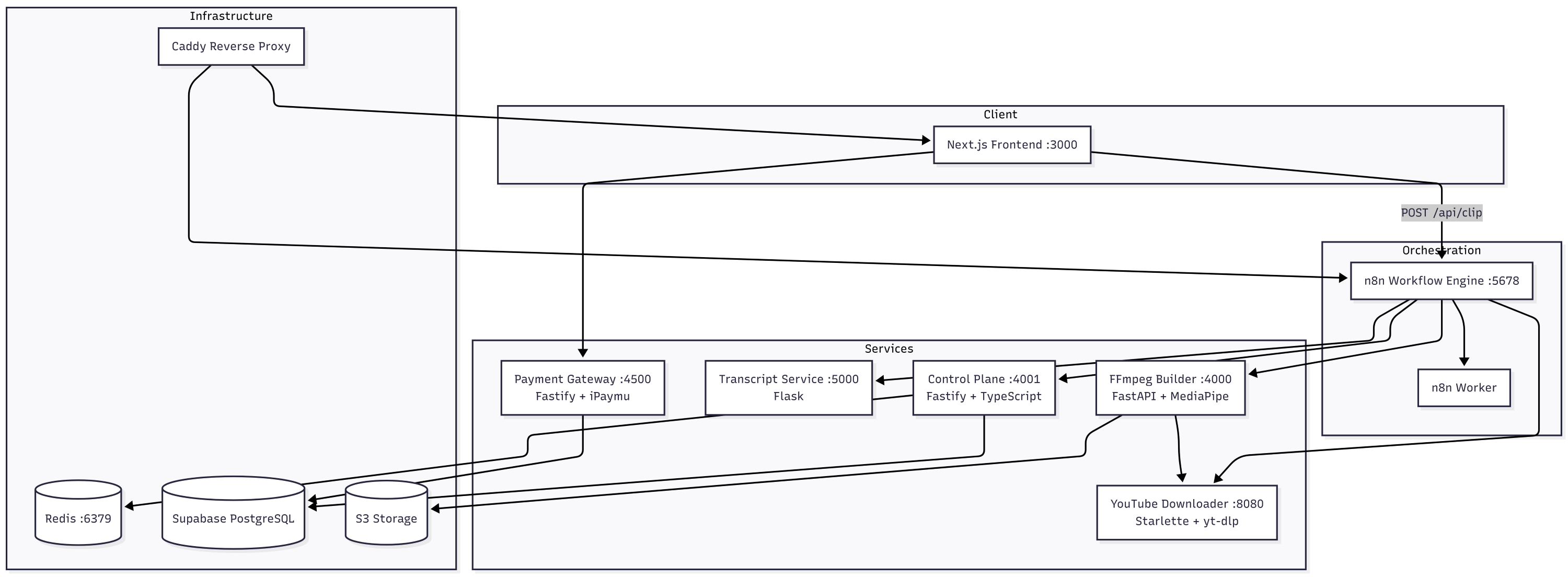
22. YouClip Starter Kit
标语:可用于生产的AI视频软件即服务(SaaS)模板(Next.js + n8n)。
介绍:一个可用于生产的微服务架构,让你可以构建自己的AI视频再利用软件(类似Opus Pro)。这个架构包含了Next.js 16前端、Python的FFmpeg引擎,以及复杂的n8n工作流程,用于AI病毒评分和人脸追踪。这样可以节省300多个开发小时。
产品网站: 立即访问
Product Hunt: View on Product Hunt

关键词:YouClip Starter Kit, AI视频, SaaS, 微服务架构, 视频重用途, Opus Pro克隆, Next.js 16, 前端开发, Python FFmpeg, n8n工作流, AI病毒评分, 人
票数: 🔺8
是否精选:否
发布时间:2026年01月04日 PM04:01 (北京时间)
23. Blimze
标语:一个庆祝创意的平台
介绍:Blimze是一个专为娱乐和创意产业打造的社交媒体平台。这里的演员、导演、选角导演、编剧、舞者以及其他创意专业人士可以展示他们的才华,与同行合作,获得推荐以提升自身的可信度,并建立有意义的创意网络。Blimze的目标是让每个人都能平等地获取资源、提升知名度和机会,帮助艺术家们与合适的人建立联系,并以自己的方式塑造他们的职业道路。
产品网站: 立即访问
Product Hunt: View on Product Hunt

关键词:Blimze, 创意平台, 社交媒体, 娱乐行业, 演员, 导演, 选角导演, 编剧, 舞者, 创意专业人士, 展示才华, 合作, 建立信誉
票数: 🔺8
是否精选:否
发布时间:2026年01月04日 PM04:01 (北京时间)
24. FoodieLens
标语:餐厅菜单可视化与翻译工具
介绍:你绝对不应该盲目猜测自己花钱买的食物。我最讨厌点餐时不知所措。很多餐厅不提供图片,菜单上又满是花哨的食物名称,让人根本不知道自己会吃到什么。在国外就更糟糕了,你只能费力地翻译那些复杂的食物词汇,心里还要默默祈祷能选到好吃的。现在给大家介绍一个好帮手——FoodieLens。它能做什么呢?——拍下任何菜单的照片——立刻看到菜品的图片——翻译菜单——还可以生成AI图像。
产品网站: 立即访问
Product Hunt: View on Product Hunt

关键词:FoodieLens, 餐厅菜单可视化, 菜单翻译, 食物图片, 餐厅点餐, 翻译工具, AI图像生成, 菜单拍照, 餐饮
票数: 🔺8
是否精选:否
发布时间:2026年01月04日 PM04:01 (北京时间)
25. FontGrahix.
标语:几秒钟内将文字变成引人注目的视觉效果。
介绍:立即创建令人惊叹的文本图形,适用于X平台以及其他平台。它提供多种字体、预设、图片和导出选项,现只需9美元即可终身使用。
产品网站: 立即访问
Product Hunt: View on Product Hunt

关键词:FontGrahix, 文本图形, 文本转化, 视觉效果, 秒级创建, 字体, 图形设计, 预设, 图片, 导出, 终身优惠, 9美元, 社交
票数: 🔺8
是否精选:否
发布时间:2026年01月04日 PM04:01 (北京时间)
26. Webscension
标语:我开发的SaaS初始产品能够赚钱,否则你不需要付费。
介绍:我帮助创业者将经过验证的想法转化为能盈利的SaaS产品。在90天内确保获得第一个付费客户,否则全额退款。这由一位有成功经验的创始人亲自打造。
产品网站: 立即访问
Product Hunt: View on Product Hunt

关键词:Webscension, SaaS MVP, 创业者, 盈利, 退款保证, SaaS产品, 验证想法, 第一个付费客户, 90天内, 创始人经验, 产品开发, 创业
票数: 🔺8
是否精选:否
发布时间:2026年01月04日 PM04:01 (北京时间)
27. XTrack
标语:将社交媒体的杂音转化为清晰的信息
介绍:XTrack帮助你将社交媒体转化为清晰的信息和智能来源。你可以选择关注的人和话题,XTrack会按你的时间安排提供简洁的AI生成摘要。你掌控一切,噪音被过滤,重要信号保留。XTrack目前处于测试阶段,未来将推出更多来源、更智能的摘要和更深层次的定制功能。
产品网站: 立即访问
Product Hunt: View on Product Hunt

关键词:XTrack, 社交媒体, 噪音, 信号, 人工智能, 摘要, 定制化, 深度分析, 信息来源, 选择话题, 过滤噪音, 生成摘要,
票数: 🔺7
是否精选:否
发布时间:2026年01月04日 PM04:01 (北京时间)
28. GetImgPack
标语:所有图片尺寸,一键搞定。完全在浏览器中运行。
介绍:GetImgPack 让你可以直接在浏览器中一次性将图片转换成多种尺寸。无需上传、注册或等待。所有操作都在本地进行,利用现代浏览器技术,确保你的文件始终保留在设备上。非常适合制作图标、社交媒体图片、缩略图和网页素材。你可以轻松导出整齐整理的文件,并一键下载为 ZIP 压缩包。
产品网站: 立即访问
Product Hunt: View on Product Hunt

关键词:GetImgPack, 图片转换, 一键转换, 浏览器运行, 图片大小, 无需上传, 无需注册, 本地处理, 图标, 社交媒体图片, 缩略图, 网页资产, 整理
票数: 🔺7
是否精选:否
发布时间:2026年01月04日 PM04:01 (北京时间)
29. SupHomey
标语:Rightmove 去了心理治疗。
介绍:租房就像一份全职工作,真的挺麻烦的。不过,SupHomey让英国的租房过程变得快速、有趣而且高效。你只需设定一次搜索条件,SupHomey就会在一天中不断给你推送符合条件的新房源。我们的方式让你能轻松筛选房产,逐步挑选,最终你会得到一个你真正喜欢的房屋清单,而根本不会觉得自己浪费了时间!
产品网站: 立即访问
Product Hunt: View on Product Hunt

关键词:SupHomey, 租房, 英国租赁, 快速租房, 效率租房, 寻找房源, 过滤房源, 省时租房, 住房列表, 租房平台,
票数: 🔺7
是否精选:否
发布时间:2026年01月04日 PM04:01 (北京时间)
30. Pixifield
标语:以你自己的方式创建、旋转、动画和改编图像。
介绍:Pixifield是一个由独立创作者打造的AI图像与动态创作平台,创始人自己每天都在使用它。我首先是一名内容创作者,厌倦了在各种工具、变通方法和限制之间反复切换,只为获取我想要的角度、动作或版本。因此,我没有选择适应其他工具,而是创建了Pixifield,让它适应我的创意。如果你是一位独立创作者、建筑师,或者只是希望获得更多创作自由的人,Pixifield就是为你准备的。
产品网站: 立即访问
Product Hunt: View on Product Hunt

关键词:Pixifield, AI图像, 动态创作, 图像编辑, 内容创作者, 创意自由, 单人创作者, 动画制作, 图片旋转, 图像混合, 创意工具, 创作平台
票数: 🔺7
是否精选:否
发布时间:2026年01月04日 PM04:01 (北京时间)
评论 (0)